风险应急预案:当Web3项目遭遇监管问询时该怎么办?
当监管函件不期而至,与其慌乱,不如将此视为一次审视自身合规成色的契机。
对于全球运营的Web3项目而言,来自任何司法管辖区监管机构的正式问询,都如同一次不期而至的“合规压力测试”。这不仅考验项目的日常合规基础,更是对其危机应对能力、法律沟通水平与战略定力的全面检验。
面对纷繁复杂的全球监管环境,建立一套清晰、冷静、专业的应急预案,是每个负责任的项目穿越不确定性、实现长期发展的必修课。
紧急时刻的行动清单
当问询函送达时,团队内部第一时间必须启动应急响应。最首要的行动是立即成立内部应急小组,核心成员应至少包括项目创始人/CEO、首席法务官/合规官、核心技术负责人和首席财务官。
首要任务是以最快速度逐字逐句地审阅监管函件。需要明确几个关键点:监管机构的具体关切事项、要求提供的材料清单与范围、以及最关键的答复期限。任何延误会直接损害项目信誉。
在与外界沟通上,必须立即启动严格的“对外缄默”原则。除了与委托的专业法律顾问沟通外,团队应暂停所有相关的内部讨论,尤其不能通过任何社交媒体、社群渠道进行非正式的猜测或回应。恐慌情绪在社区传播的风险远大于问题本身。
同时,内部需要对问询函涉及的领域进行一次快速的信息隔离与资料梳理。确保所有潜在相关的文件、代码、通信记录、财务报表和用户协议被安全保存,并初步评估材料的完整性与敏感性。
回应之道的核心原则
在着手准备正式回复前,理解并遵循一些核心原则至关重要。首当其冲的是“实质重于形式”原则。全球监管重点已从审查表面架构转向穿透至实控人、资金流和决策过程。这意味着,任何试图通过复杂的基金会、DAO或多地注册架构来规避责任的做法,在专业监管审查面前都可能失效。
有效的监管沟通往往遵循“持牌优先,划清边界”的思路。回复的核心在于清晰界定项目业务性质,并阐述其如何在相关司法管辖区现有的或正在发展的监管框架内寻求合规路径。例如,香港正通过其“A-S-P-I-Re”路线图,在五大支柱下不断拓展和优化虚拟资产市场的准入与监管。
回复的态度应该是透明、合作且富有建设性。明确展示项目理解监管担忧,并愿意积极协作以解决问题。即便某些问题目前没有明确法规,主动提出可行的解决方案或愿意参与监管沙盒测试,都能极大提升沟通效果。
结构化回复的关键步骤1.直接回应核心关切:开篇即明确、逐条地回应监管机构提出的核心问题,避免笼统或回避。
2.提供事实与证据:随回复附上详细、准确的支持性文件和数据,如经过审计的财务报告、用户协议、KYC/AML政策执行记录、智能合约审计报告等。
3.阐述合规框架:清晰说明项目现有的合规体系,例如如何遵循类似欧盟MiCA或香港VATP等框架的要求,包括客户资产保护、信息披露和市场行为规范。
4.提出整改与承诺:如果监管指出了不足,应提出具体、可验证、有时间表的整改计划,并表达持续合规的承诺。
应对流程与危机沟通
一次完整的监管问询应对,是从内部评估到外部修复的系统工程。

当初步应对完成并提交回复后,并不意味着结束。与监管机构的沟通可能是一个持续多轮的过程,需要保持耐心和一致性。最终,无论结果如何,项目都应进行一次彻底的内部复盘,将问询中暴露的合规弱点转化为制度性改进。
在对外沟通上,当危机基本可控后,可以适时向社区发布一份经过法律审核的透明化公告。公告应聚焦事实,阐述已采取的措施和对未来的承诺,旨在修复信任而非辩解。
构系统化的合规“免疫系统”最好的应急是不需要应急。应将每一次监管互动视为强化自身合规体系的契机,最终目标是建立一套主动、系统化的风险防控机制。
这意味着要超越“被动响应”,转向主动的合规架构设计。这包括根据业务实质而非形式选择法律实体,确保运营透明可审计,并为未来可能纳入的监管要求(如香港计划对场外交易和托管服务建立的独立许可体系)预留接口。
持续的监管瞭望与动态适配不可或缺。指定专人跟踪主要目标市场(如美国、欧盟、香港、新加坡)的监管动态。同时,建立常态化的内部审计与压力测试流程,定期模拟监管问询场景,检查各项政策(如数据保护、资产托管、KYC/AML)的执行情况。
最后,培育全员的合规文化是根基。确保从开发到运营的每一位成员都理解合规的重要性,知晓红线所在,并建立安全的内部问题上报渠道。
结语:穿越周期,从合规到可信回顾本系列从《Web3不是选择而是必然》开篇,到本篇应急预案收尾,我们共同探讨了企业Web3转型的认知、标准、路径与风控全景。贯穿始终的核心脉络是:真正的创新与长期价值,永远生长在清晰的规则与坚实的信任之上。
监管问询不是终点,而是一个反思与进化的路标。它将迫使项目回答最根本的问题:我们创造的价值是否真实?我们的运营是否透明?我们是否做好了承担责任的准备?
当项目能系统、专业、诚恳地应对每一次合规挑战,它便不再仅仅是在“遵守规则”,而是在铸造最宝贵的资产——信任。这份信任,将成为穿越市场与监管周期、连接更广泛用户与生态的基石。
在规则中探寻自由,在约束下实现创新,这或许是Web3给予这个时代最深刻的启示。
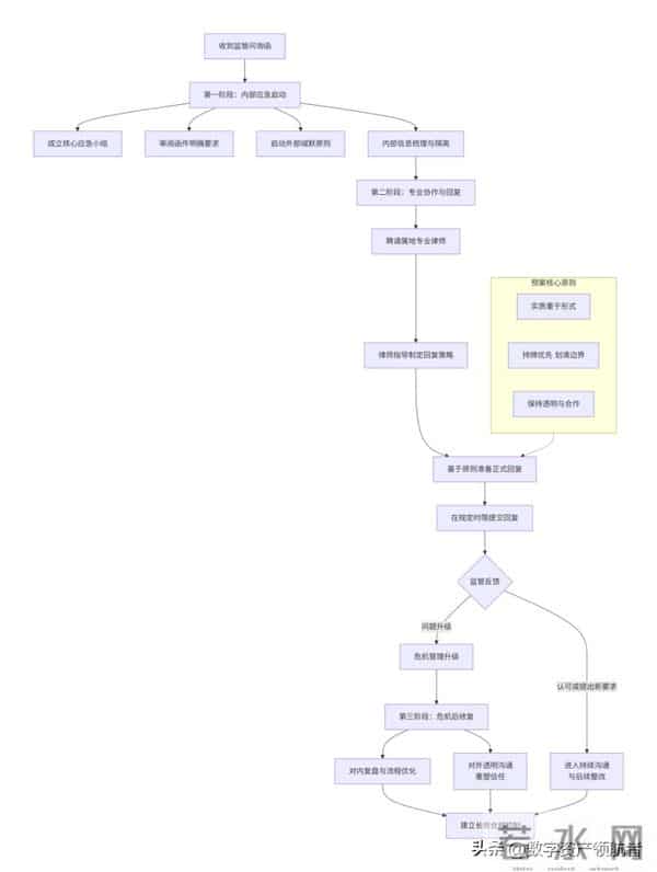
可视化图表:Web3项目监管问询应急响应核心流程
为应对突发监管问询,一个高效、规范的应急响应流程至关重要。以下流程图标明了从事件触发到事后修复的关键阶段与决策路径。

要点解析:
- 三阶段划分:流程清晰划分为内部应急、专业回复和事后修复三个阶段,确保响应有序。
- 黄金24小时:强调初期快速成立团队、理解问题和控制信息,为后续工作奠定基础。
- 专业核心:突出聘请属地律师和基于“实质重于形式”等核心原则制定策略的关键性。
- 决策分支:展示了根据监管反馈的不同,项目可能进入的两种后续路径。
- 系统闭环:最终指向制度优化和信任修复,旨在将危机转化为强化合规体系的机会。
互动引导:
- 您的项目是否设想过类似的应急预案?欢迎在评论区分享您的见解或担忧。
- 下期预告:《企业Web3转型路线图:从战略规划到落地实施的完整路径》
声明:本站所有文章资源内容,如无特殊说明或标注,均为采集网络资源。如若本站内容侵犯了原著者的合法权益,可联系本站删除。
