多家航司调整日本航线机票特殊处置方案
据多家航空公司12月5日消息,为协助受影响旅客更好地安排出行,中国国际航空公司、中国东方航空股份有限公司、中国南方航空股份有限公司、上海航空有限公司、春秋航空股份有限公司等多家航空公司对涉及日本航线进出港航班客票特殊处置方案进行了调整,2026年3月28日(含)前出行的涉及日本进港、出港或经停航班可免费退改。
11月15日起,多家航司就相继发布日本航线客票特殊处理的通知,行程日期在2025年11月15日(含)至2025年12月31日,对于符合条件的客票可以免费退改。
中国国际航空公司适用条件
客票同时满足以下三点:
- 在2025年12月5日12时(含)前购买或换开产生新票号的国航999开头的客票(包括里程奖励客票);
- 客票未使用行程涉及旅行日期为2025年11月15日(含)至2026年3月28日(含)之间东京、大阪、名古屋、福冈、仙台、广岛、札幌、冲绳进出港的国航实际承运航班和挂CA航班号的代码共享航班;
- 在2025年11月15日0时(含)以后申请客票变更或退票(以取消客票订座时间为准)。

中国东方航空股份有限公司适用条件
适用范围:
- 东航781客票填开的国际、地区或国内航班。客票中至少含有一段未使用的涉及日本进港、出港或经停航班(包括东航或其他航空公司航班),航班起飞日期在2025年11月15日(含)至2026年3月28日(含),同一客票内的其他未使用航段日期不限。
- 出票日期或换开日期:2025年12月5日12:00(含)之前。
- 取消行程日期:本规定适用于2025年11月15日(含)至航班计划起飞时刻之前取消行程的旅客。航班计划起飞时刻之后取消行程及2025年11月14日(含)之前取消行程的旅客不适用本规定。

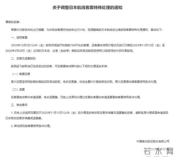
中国南方航空股份有限公司适用条件
适用客票:2025年12月5日12:00(含)前购买或换开的南航784开头的客票,且客票未使用行程涉及旅行日期在2025年11月15日(含)至2026年3月28日(含)之间的日本进、出港(含经停)南航实际承运航班或使用CZ航班号的代码共享航班。

上海航空有限公司适用条件
适用范围:
- 781客票填开的国际、地区或国内航班。客票中至少含有一段未使用的涉及日本进港、出港或经停航班(包括上航或其他航空公司航班),航班起飞日期在2025年11月15日(含)至2026年3月28日(含),同一客票内的其他未使用航段日期不限。
- 出票日期或换开日期:2025年12月5日12:00(含)之前。
- 取消行程日期:本规定适用于2025年11月15日(含)至航班计划起飞时刻之前取消行程的旅客。航班计划起飞时刻之后取消行程及2025年11月14日(含)之前取消行程的旅客不适用本规定。

春秋航空股份有限公司适用条件
适用范围:适用于2025年12月5日12:00(含)前购买,且乘机日期2025年12月5日(含)- 2026年3月28日(含)之间,由春秋航空(9C)实际承运的大阪、福冈、茨城、东京羽田、名古屋、札幌、佐贺、东京成田、冲绳、高松进出港航班。

(来源:央视新闻、各航空公司网站;编辑:杨硕)
声明:本站所有文章资源内容,如无特殊说明或标注,均为采集网络资源。如若本站内容侵犯了原著者的合法权益,可联系本站删除。
