全国人工智能行业产教融合典型案例名单公布
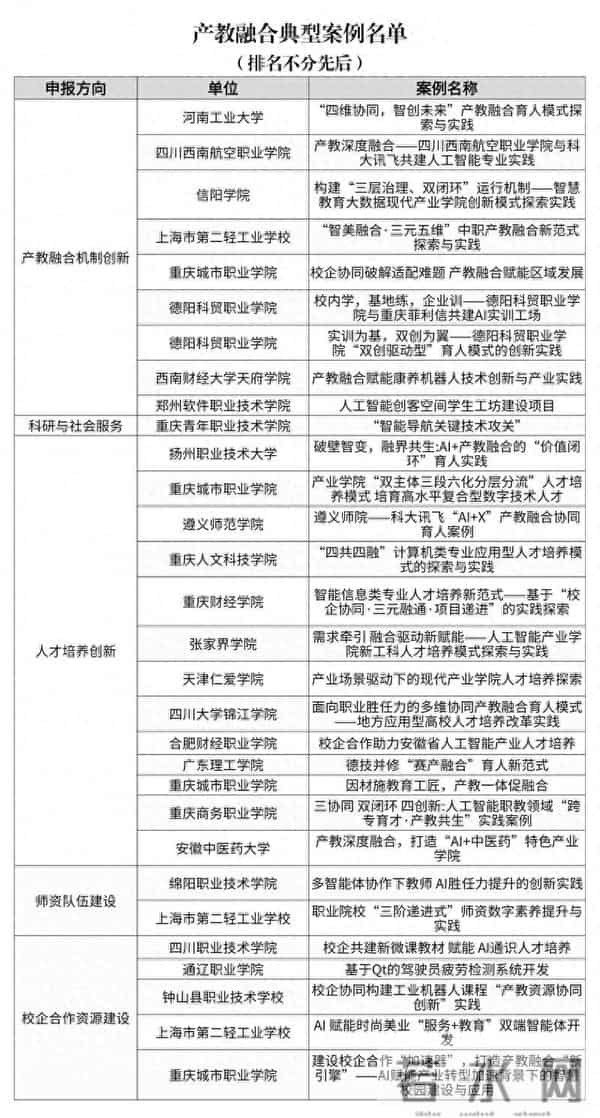
中国青年报客户端讯(中青报·中青网记者 王海涵)近日,全国人工智能行业产教融合共同体公布30家产教融合典型案例名单,覆盖“产教融合机制创新”“科研与社会服务”“人才培养创新”“师资队伍建设”“校企合作资源建设”五个方向,展现人工智能领域产教深度融合的多元实践与创新成果。
今年9月,科大讯飞股份有限公司、上海交通大学、重庆城市职业学院共同发起的全国人工智能行业产教融合共同体启动产教融合典型案例征集活动。经严格审查与联合评议,从156份申报案例中遴选出来自全国多家单位的30个典型案例,包括河南工业大学《“四维协同,智创未来”产教融合育人模式探索与实践》、四川大学锦江学院《面向职业胜任力的多维协同产教融合育人模式——地方应用型高校人才培养改革实践》等。
此次征集与评选活动旨在总结推广人工智能领域产教融合的先进经验,推动形成可复制、可借鉴的合作模式,为人工智能人才培养与行业创新注入新动力。全国人工智能行业产教融合共同体将继续发挥平台纽带作用,促进资源共享与机制创新,为我国人工智能产业生态持续健康发展提供坚实支撑。

案例名单公布。全国人工智能行业产教融合共同体供图
来源:中国青年报客户端
声明:本站所有文章资源内容,如无特殊说明或标注,均为采集网络资源。如若本站内容侵犯了原著者的合法权益,可联系本站删除。
