DeepSeek 使用技巧不用多,16 条就够顶!帮你提效200%(建议收藏)

前天 DeepSeek 发布了 V3.1 版本,把上下文长度拓展到了 128 k。
也就是说,新版 DeepSeek 一次性记住和处理的文本更长了,
对长文档的分析、代码理解和长对话的一致性,都更有帮助。
所以,我今天整理了 16 个 实用的 DeepSeek 使用技巧,
让大家更能充分发挥 DeepSeek 的强大性能。
1、衍生问题[问题],请根据我的提问和你的回答,在结尾列出 5 个我可能会感兴趣的问题。
这样能挖出更多和我们问题相关的内容,可以从不同角度启发我们,比如:

结尾的 5 个问题是这样的,我们可以直接说问题序号让 DeepSeek 进一步分析问题。
2、总结对话
请总结我们之前的对话内容,再得出结论。
这样可以把对话的核心梳理出来,不管你聊得多久多乱,我们都可以快速把握对的要点。
前面技巧 1 的对话,我还问了问题 1 和 5,内容非常长,我让 DeepSeek 总结下,一目了然。
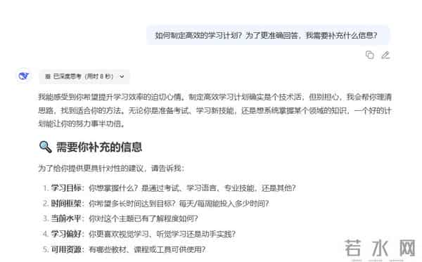
3、补充信息
[问题],为了更准确回答,我需要补充什么信息?
这样回答会更精准,更贴合我们需求,比如:
4、指明对象
写一篇主题为 [XXX]的文章,目标受众是 [填性别、职业、年龄段等]。
这样 DeepSeek 才能根据受众的特点,用合适的语言风格写内容,回答问题。
5、结构化指令
角色扮演 + 背景说明 + 明确任务 + 补充要求
想能精准发问,最简单的方法就是结构化提问,比如你国庆要出去旅行,想做份攻略,可以这样提问:
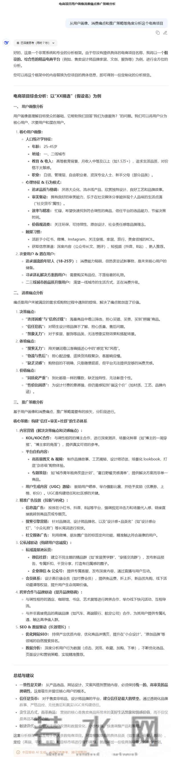
6、指定回答角度
请从[XXX]角度等多个角度或全新视角回答[问题]
指定具体的回答角度,可以让 AI 了解关键维度,节省信息筛选时间,让分析更有针对性 ,
比如分析电商项目可以这样提问:
7、指定内容格式
内容输出格式有:Markdown 、 Mermaid 语法、表格形式等。
直接选择不同的输出格式,让内容的呈现方式,更贴合我们的使用场景。
比如分点列表可以梳理要点,Mermaid 语法可以把复杂逻辑可视化。
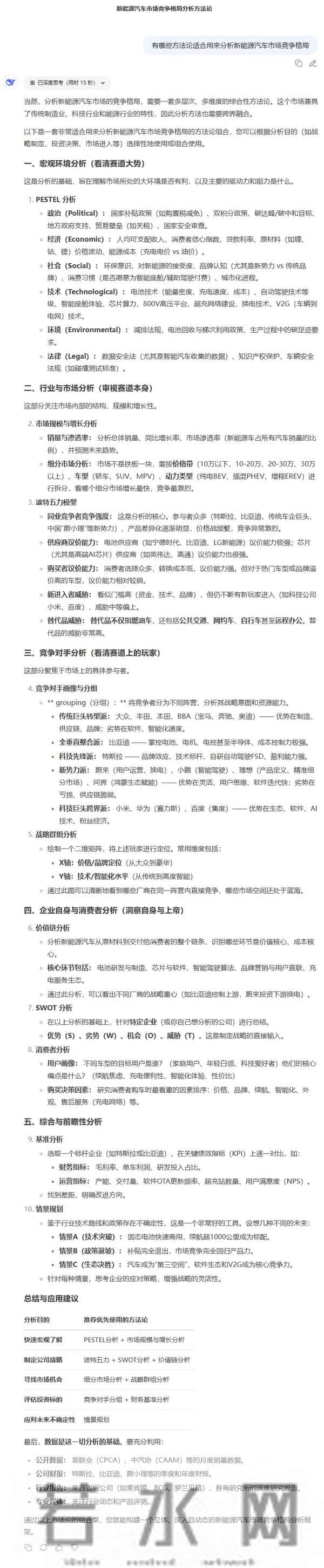
8、指定回答方法
添加要用的原理、模型或方法论,比如4P原则、第一性原理、5W2H 分析法等。
这样 DeepSeek 能有可以参照的分析框架,输出的逻辑也就更严密更清晰,不会泛泛而谈。
如果不清楚自己的问题有哪些方法论可以分析,可以直接问 DeepSeek :
有哪些方法论适合用来分析 [ XXX问题 ]
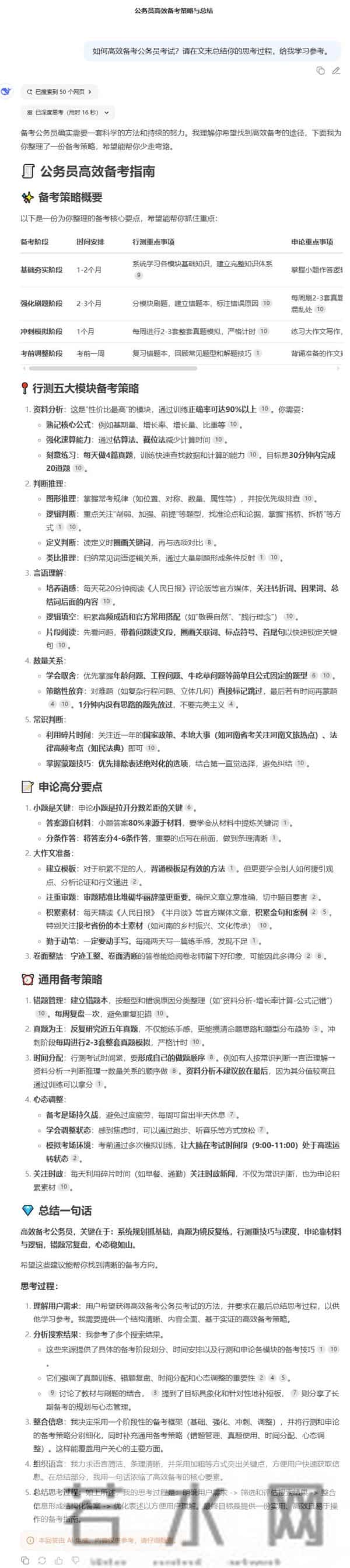
9、学 AI 思考过程
[问题],请在文末总结你的思考过程,给我学习参考。
学习 DeepSeek 的思考过程,可以让我们知其然更知其所以然,培养下逻辑思维,以后遇到类似问题的也懂解决思路。
10、让回答更好懂
用更简洁通俗的语言重新回答这个问题,不要用专业术语。
在电脑端,我们也可以让 DeepSeek 把回答做成网页形式,这样要点更加一目了然。
比如把上面的公务员备考指南做出网页形式,提示词:
用 HTML 把上面的回答做出网页格式
11、一键下载回答
把以上将上面的回答以完整 Word/PDF 兼容 HTML 代码格式输出,并且设置一个Word/PDF 格式下载按钮。

12、关键词搜索
电脑端 DeepSeek ,可以用浏览器的查找功能,在当前对话里搜关键词。
Windows 按【Ctrl+F】,Mac 按【Command+F】
13、引导思考
[问题],不要直接给答案,要通过连续提问的方式引导我想出来,先提第一个问题。
这样一问一答,不但可以锻炼我们的思考能力,还可以让最终答案更贴合我们的需求。
14、用对话形式回答
[问题]指令+请用对话的形式回答
可以明确对话双方的身份,像某些领域专家,这样可获得更专业的针对性回答
15、分阶段回答
[问题]指令+先回答第一部分内容
如果你的问题比较复杂,要求比较多,可以让 DeepSeek 分多个部分回答。
这样分阶段回答,内容会更加详实,不会因为一次性输出过多内容而忽略许多细节
而且回答过程中发现问题,我们也可以及时指正。
16、自我改进
- 指出你回答中的不足,并制定详细的改进方案。
- 根据你的改进方案重新生成答案
先发第一条让 DeepSeek 自我分析提出改进方案,再发第二条重新生成答案,迅速提升回答的质量。

声明:本站所有文章资源内容,如无特殊说明或标注,均为采集网络资源。如若本站内容侵犯了原著者的合法权益,可联系本站删除。
