深夜,OpenAI大消息!AI算力,下周要启动了?新热点?(概念股)
就在周五晚,一则消息震动全球AI圈:据科技爆料人汤姆·沃伦(Tom Warren)援引知情人士消息,OpenAI最快将于下周二(12月9日)紧急发布GPT-5.2,以正面回应谷歌上个月发布的Gemini 3系列大模型。(尚未得到OpenAI官方证实)
从目前来看,这可能不是一次普通的版本更新,而或许市场压力下的加速迭代。
而在这场巨头不断更新的大模型背后,有一个趋势或许浮出水面,无论谁赢了模型之战,算力需求放大的趋势或者越来越明朗。
Gemini 3大模型,谷歌强势反超?一个月前,当谷歌高调推出Gemini 3时,很多人以为这只是一次常规迭代。
但结果出乎意料。
从多模态理解到代码生成,从推理速度到能耗效率,Gemini 3几乎在所有关键指标上都拉开了与GP5.0的差距。
业内测试显示,它甚至在部分任务上逼近人类专家水平。
市场也是很明显,谷歌股价连续三周跑赢纳斯达克,云业务预订量激增,接入API数据越来越多。

谷歌股价
而这背后,是谷歌过去几年在TPU集群、定制芯片和分布式训练架构上的持续重注。
说白了,Gemini 3肯定不是突然冒出来的那么强大模型,而依托大规模算力投入实现的性能提升。
OpenAI加速推出GPT-5.2,意味着什么?面对压力,OpenAI加速推出GPT-5.2。
因为从 GPT-3 到 GPT-4 间隔约 21 个月;而 GPT-4 到 GPT-4o 等增强版本仅隔 1 年左右。
若消息属实,则意味着头部厂商的迭代节奏进一步缩短,算力前置投入或持续高企。

市场预计的GPT-5.2 各方面参数
这或许揭示了一个现实:当前大模型公司或要加上迭代,对算力需求放大。
你有多少G300?你的集群能不能支撑千亿token的训练?你的推理延迟能不能压到多少毫秒以内?

这些问题,或许更加直接可以看出目前算力的需求情况。
模型可以加速迭代,数据可以反复测算,但算力可能没法临时造出来。
全球巨头增加AI投入OpenAI和谷歌的对决,或许只是冰山一角。
放眼全球,AI资本开支潮正在持续加速中。
这个月,微软宣布未来18个月再增加投500亿美元建AI超算中心。
Meta把2026年CapEx(资本支出)上调至750亿美元,直言“押注AI基础设施”;
亚马逊悄悄部署了数万颗自研Trainium芯片,只为降低1美分/千次推理的成本;

在中国,阿里、腾讯、字节、百度纷纷启动“万卡集群”计划,国产算力生态加速成型。
高盛最新报告指出:2025年全球用于AI的硬件和基础设施支出将突破3200亿美元,三年复合增速超50%。
这意味着,AI或许已经变成“重资产”。
哪些方向可能受益我们没办法是判断GPT-5.2会不会超越Gemini 3,但是我们从趋势上看,算力的需求或许还在放大,这方面来看,我们或许可以跟踪:
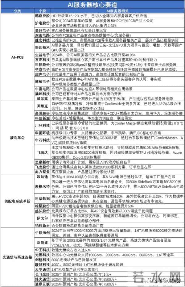
光通信:看不见的“高速公路”
据某头部云厂商测算,一个万卡集群内部东西向流量可达PB级/天,对网络带宽提出更高要求。
800G/1.6T光模块、CPO(共封装光学)、硅光技术,正在成为AI数据中心的“重要趋势”。
液冷与电力:被低估的“隐形”需求
单台AI服务器功耗逼近10kW,传统风冷彻底失效。
液冷技术从“可选项”变成“必选项”,带动产业链公司订单。
更长远看,绿色电力+智能配电,或许会成为AI数据中心的市场需求。
芯片:大脑
再强的模型,也得靠芯片运算来跑。
这部分出了海外芯片之外,目前国产化之下,昇腾、寒武纪、海光等企业有望受益于国产算力生态建设。
写在最后GPT-5.2或许会惊艳一时,Gemini 3也可能昙花一现。
但只要AI还在进化,对算力的需求就可能不会停歇。
站在2025年末的十字路口,与其猜测下一个爆款模型是谁,不如从产业趋势发出,去跟踪有业绩,有订单,有技术的上游方向。

特别声明:以上内容绝不构成任何投资建议、引导或承诺,仅供学术研讨。
如果觉得资料有用,希望各位能够多多支持,您一次点赞、一次转发、随手分享,都是笔者坚持的动力~
声明:本站所有文章资源内容,如无特殊说明或标注,均为采集网络资源。如若本站内容侵犯了原著者的合法权益,可联系本站删除。
