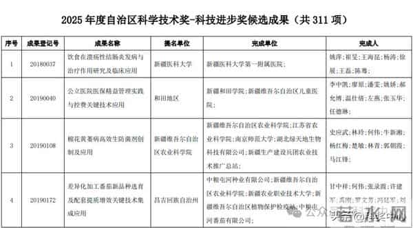
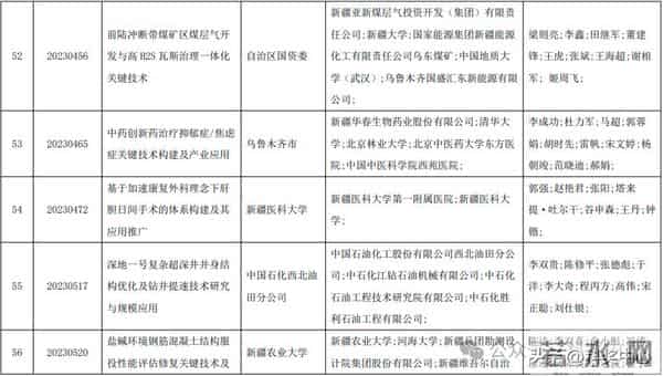
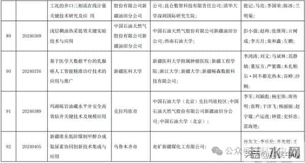
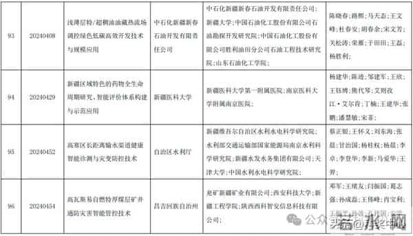
2025新疆最高科技奖候选人及科技奖候选成果提名公示
根据《新疆维吾尔自治区科学技术奖励办法》、《关于做好2025年度自治区科学技术奖提名工作的通知》等文件精神,现对提名2025年度自治区最高科学技术奖的候选人员及科学技术奖的候选成果在自治区科技厅网站(kjt.xinjiang.gov.cn)进行公示。

































































声明:本站所有文章资源内容,如无特殊说明或标注,均为采集网络资源。如若本站内容侵犯了原著者的合法权益,可联系本站删除。
